当前位置: 首页 >> 人才招聘 >> 就业与创业 >> 正文

2022-18 嘉兴中润光学科技股份有限公司2022年校园招聘简章

发布者: [发表时间]:2022年04月19日 13:15 [来源]: [浏览次数]:

 

嘉兴中润光学科技股份有限公司成立于2012年,是一家集光学镜头,光电产品研发与生产的光机电完整解决方案的国家级高新技术企业,公司在光学防抖、光学透雾、4K、8K超高清、超长焦距、超低照度、高速自动变焦等技术方面具有深厚的光学设计和产品研发实力。已成为国内领先的高端光学镜头设计和产品提供商,产品涵盖了安防、车载、消费电子、工业检测、文化娱乐等多个行业领域。

公司重视自主研发,累计申请专利200多件,其中发明专利100余件。先后获得了第五届中国创新创业大赛优秀企业、浙江省科技型中小企业、浙江省专利示范企业、浙江省企业研究院等称号,并与浙江大学国家光仪中心共同建设了“国家光仪中心-中润光学联合实验室”。

公司在未来发展中将立足于光电产业,坚持自主研发、自主创新为基调,将公司定位为行业领先型研发企业,为更多的客户提供更优质的光电产品是我们始终不渝的目标。 

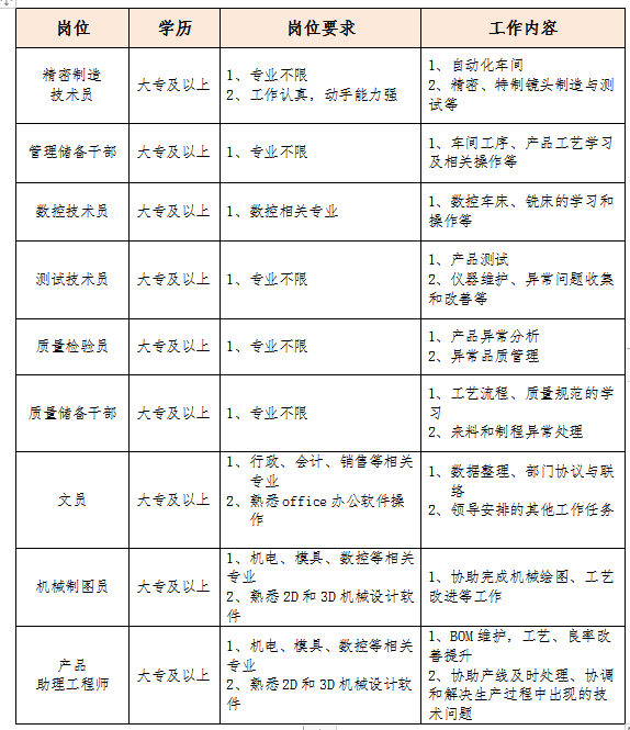
一、招聘岗位:   

二、薪资待遇:5000-7000元/月

三、公司福利:

1、生活环境:公司宿舍均安装空调和WIFI,独立卫浴,住宿4-6人间,环境舒适;免费提供早中晚三餐,两荤一素一汤,另设有自主添菜添饭区;厂区设有书吧、球场、健身房、员工休闲中心等丰富的生活配套设施。

2、福利保障:节日福利、生日福利、公费体检、新婚礼金、文娱比赛、实习生拓展活动、年终奖等福利。

3、特色培养计划:企业将根据实习生的专业特长、个人意愿及实习表现,为实习生设定相应的发展方向,在轮岗第三阶段内部选聘PMC、品质管理、生产管理、质量工程师、IE工程师、PE工程师、设备工程师等企业骨干作为实习生的企业导师,学习行业和专业知识;并在9个月的时间内开展不少于18课时定制化课程,为实习生创造更贴近企业实际的知识与技能增长。

四、联系我们:

公司地址:浙江省嘉兴市秀洲区陶泾路188号

联系电话:0573-82229905   13736829111   18657369575

EMAIL: hr @zmax-optec.com

联系人:吴丹飞

传真:0573-82229909

公司主页:http://www.zmax-opt.com