z6mg·人生就是博(中国区)有限公司官网
欢迎访问z6mg人生就是博官网网站!
首页
关于我们
z6mg人生就是博官网简介
发展历程
领导团队
机构设置
党建工作
工作动态
党员发展工作
主题教育
教学科研
工作动态
教学管理
科研成果
实习实训
员工工作
工作动态
团学活动
员工管理
人才招聘
招生宣传
就业与创业
毕业生风采
校企合作
校内基地
校外基地
专业建设
专业介绍
工作动态
团队建设
团队概况
教师风采
集团首页
当前位置:
首页
>>
人才招聘
>>
就业与创业
>> 正文
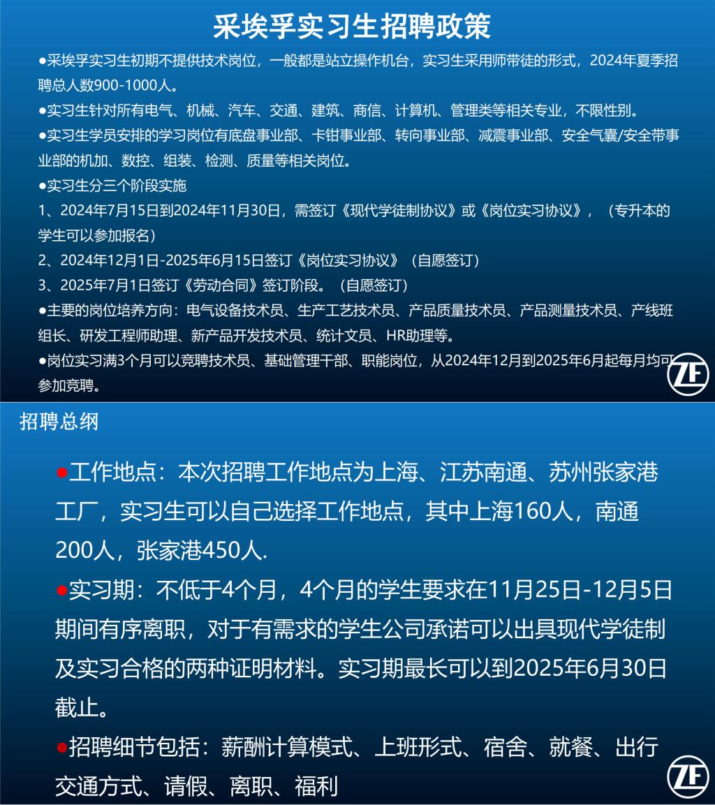
【招聘信息】2024-26 2024年采埃孚汽车科技有限公司校园招聘信息
发布者:swfz2
[发表时间]:2024年05月01日 20:52
[来源]:z6mg人生就是博官网
[浏览次数]: